关于开展消化及消化内镜诊疗技术普及与提升
消化内镜医师培训项目推介会(辽宁站)
的通知
为贯彻落实《医疗技术临床应用管理办法》(2018版)和《国家卫生健康委办公厅关于印发内镜诊疗技术临床应用管理规定及呼吸内镜诊疗技术等13个内镜诊疗技术临床应用管理规范的通知》(国卫办医函〔2019〕870号)相关要求,加强我国消化内镜诊疗技术临床应用管理,整体提升消化内镜专业人才数量,全面提高消化内镜诊疗技术人才培养质量,完善消化内镜教育培训体系建设,满足县域人口对三级消化内镜诊疗技术的医疗需求,保障医疗质量和医疗安全。国家卫生健康委人才交流服务中心联合海南博鳌县域医疗发展研究中心开展消化及消化内镜诊疗技术普及与提升培训暨消化内镜医师培训项目(以下简称项目)。
为达成消化内镜医师培训项目目标,现计划于10月12日在辽宁省大连市开展1场化内镜医师培训项目推介会(辽宁站)。欢迎辽宁省及周边省市医院的消化科/内镜科医生参加本次活动。现将活动有关事宜通知如下。
一、主办单位
海南博鳌县域医疗发展研究中心
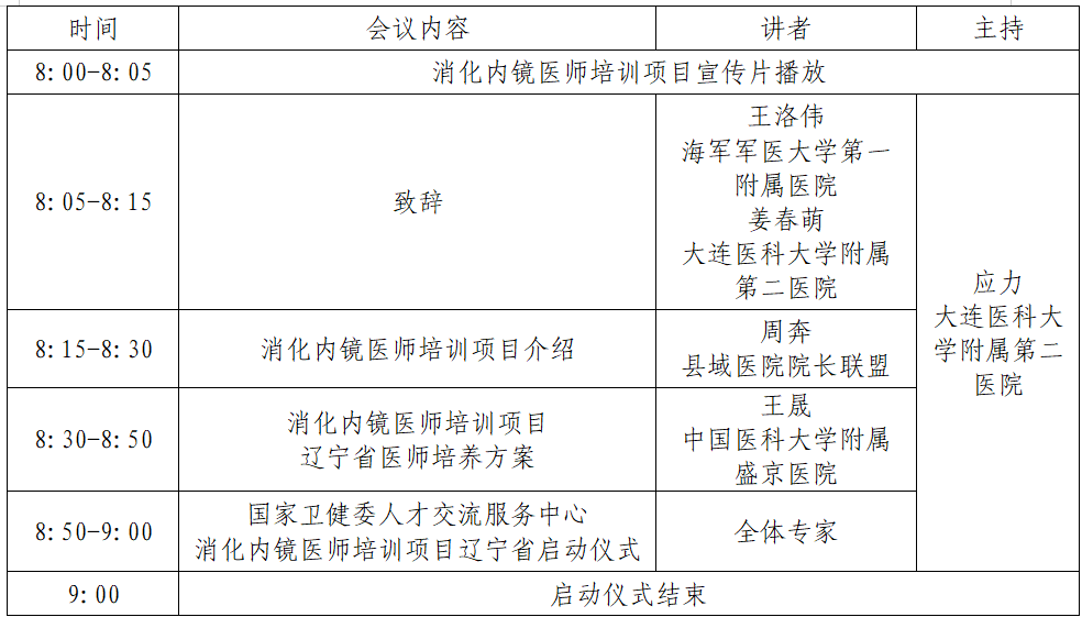
二、活动安排
(一)活动时间:2025年10月12日
(二)活动地点:辽宁省大连国际金融会议中心酒店
三、活动须知
(一)活动不收取任何费用。参会人员住宿、交通等费用自理。
(二)会议期间严格执行中央八项规定精神及最新禁酒要求:工作餐一律供应家常菜,严禁提供香烟及任何酒类饮品(含自购酒水);严禁组织或参加与会议无关的名胜古迹、风景区参观考察活动。
(三)意向参加本活动的医院/医生,需于培训活动开始前3天扫描下方报名回执二维码,填写报名信息,信息提交后不能修改。
四、活动日程(拟)

五、联系方式
陈老师:15811012107 邮箱:de_county@boao-chdrc.org
海南博鳌县域医疗发展研究中心
二〇二五年九月二十八日