关于开展县级医院综合能力提升及高质量发展项目-县域常见
病规范诊疗能力提升论坛的通知
为贯彻落实《国务院办公厅关于推动公立医院高质量发展的意见》(国办发〔2021〕18号)以及《“千县工程”县医院综合能力提升工作方案(2021-2025年)》(国卫办医函〔2021〕538号)等文件的精神,推动市县医共体的建设和市县医院服务能力的提升。明确提升方向和路径,着力补齐专科能力短板,提升相关医疗服务能力,促进优质医疗资源下沉,向下辐射基层医疗卫生机构,提高服务可及性,发挥市县级医院的城乡纽带作用,带动市县整体医疗水平提升。海南博鳌县域医疗发展研究中心发起了县级医院综合能力提升及高质量发展项目,并将在既往项目的基础上,继续为广大县域医院提供人才培养、技术培训和医院管理的帮扶服务,持续为打造县医院协作发展平台而努力。
为提高县医院常见病的诊治能力,包括心脑血管疾病、呼吸系统疾病、消化系统疾病、妇科内分泌及感染性疾病、神经内科疾病、风湿免疫疾病和皮肤疾病等多种县域常见病的基础诊疗能力提升。进一步打造面向县域医院的学术交流活动,定期为县医院提供专业的学习和交流平台。研究中心计划依托县级医院综合能力提升及高质量发展项目,以省级为单位开展县域常见病规范诊疗能力提升论坛活动。
项目计划举办县级医院综合能力提升及高质量发展项目-县域常见病规范诊疗能力提升论坛。团结省域力量组建省级项目专委会,带领县域医疗机构共同讨论县域常见病相关话题,并分享先进经验。
在此,我们诚挚地邀请您参加此次论坛,一道共同推动我国县域常见病规范诊疗能力的提升!
附件1:活动基本信息
附件2:参会回执
海南博鳌县域医疗发展研究中心
2025年1月20日
附件1:活动基本信息
一、主办单位
海南博鳌县域医疗发展研究中心
二、活动安排
(一)活动时间:2025年2月15日
(二)活动地点:吉林省长春市香格里拉酒店2楼宴会1厅
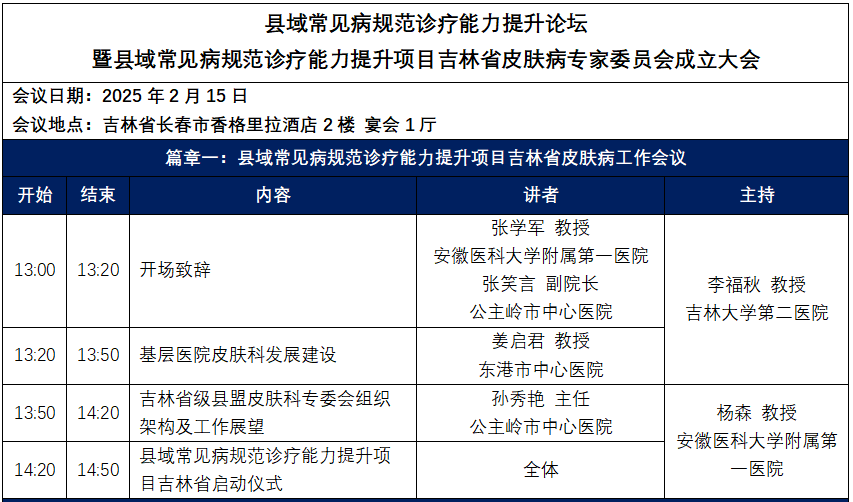
三、活动日程(拟)



四、活动须知
参会人员免收会务费,会议期间餐费、住宿费、交通费等费用需参会人员自理。
其他未尽事宜,请联系项目联系人。
五、联系方式
项目联系人:侯老师 13426283660
项目组邮箱:xb.hou@boao-chdrc.org
附件2:参会回执
参会回执

报名须知:
1、填写参会回执,填写信息需真实有效,并由申请人本人签字。
2、发送报名申请邮件至项目组邮箱,邮件标题为****医院报名县级医院综合能力提升及高质量发展项目-县域常见病规范诊疗能力提升论坛申请;或将参会回执原件邮寄至项目办。
收件地址:侯老师 13426283660 北京市大兴区汇通大厦A座301室